Golygydd: Ben Guy
Arhoswch i'r cynnwys lwytho, os gwelwch yn dda...
Arhoswch i'r cynnwys lwytho, os gwelwch yn dda...
Nodiadau
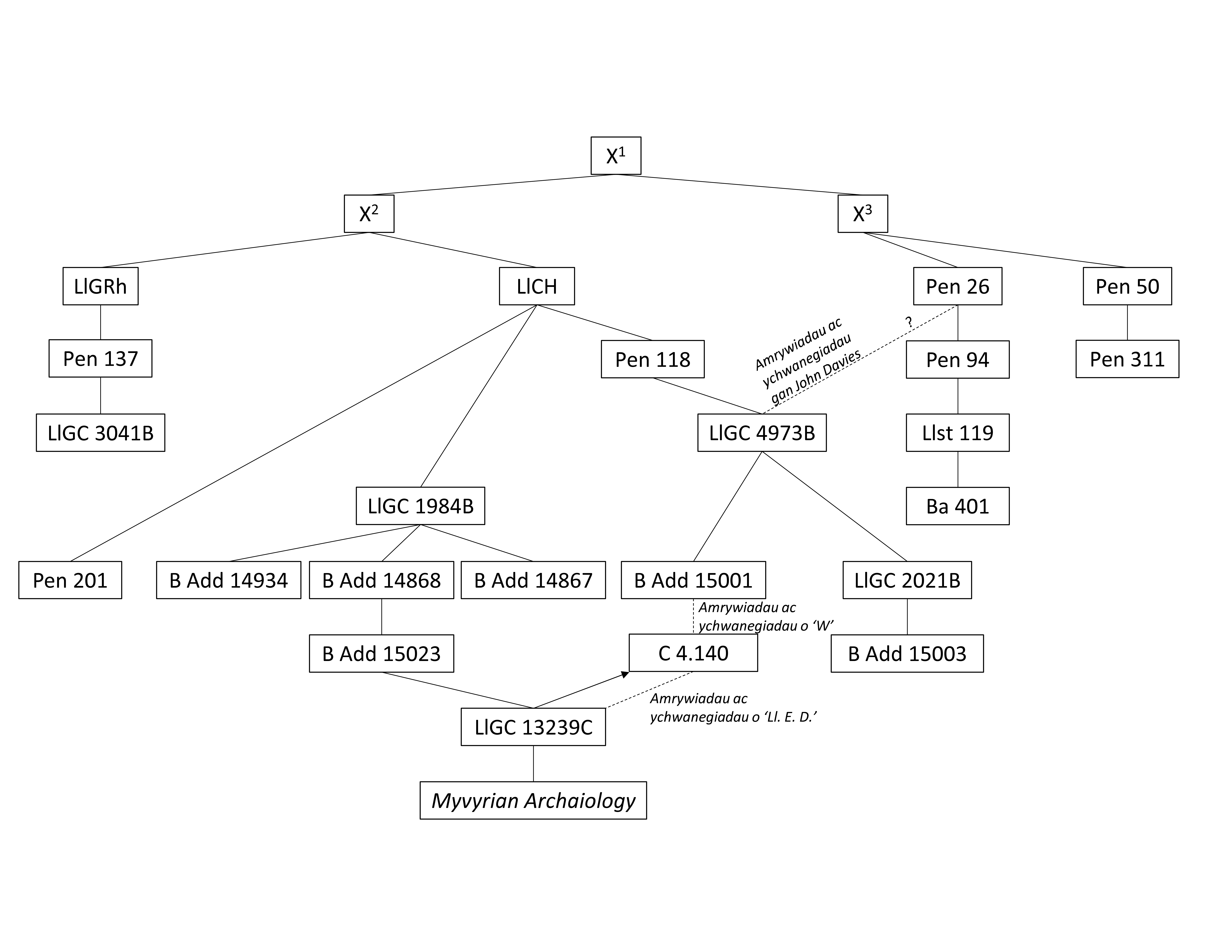
The stemma diagram(s) below shows the relationships between the manuscript sources.
[Variant lines will be displayed here]
